PEJABAT PENGELOLA INFORMASI DAN DOKUMENTASI
PPID KEMENDAGRI
JALAN MERDEKA UTARA NO 7 GAMBIR JAKARTA PUSAT, 021-3843222

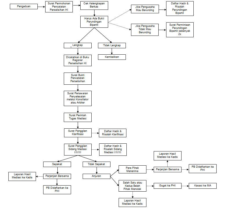
TATA CARA PENYELESAIAN PERSELISIHAN HUBUNGAN INDUSTRIAL

Informasi Tenaga Kerja

Nomor Dokumen

400332075

Tanggal Publish

17 July 2024

Jenis Informasi

Informasi Tenaga Kerja

Kategori Dokumen

Berkala

Tipe Dokumen

Gambar

Penerbit

Dinas Tenaga Kerja dan Transmigrasi

Preview Dokumen

emoji_people
voice_over_off record_voice_over
text_increase